Categories: Internet, Ecommerce

Dropshipping auf Marktplätzen – Ecommerce Trend 2022

Missforty startet mit eigener Software in das Jahr 2022 und nutzt Dropshipping als Wettbewerbsvorteil

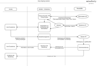
Dropshipping Scenario als Grundlage für die eigene Software von Missforty

Der Trend im Online-Handel hat sich durch die Corona-Pandemie noch verstärkt: Während der stationäre Handel schwächelt und immer wieder von neuen Lockdown Regelungen betroffen ist, verzeichnet der Online-Handel im Jahr 2021 ein deutliches Plus über Vorjahr.
Aber im Online-Handel nimmt der Wettbewerbsdruck zu, denn die Anforderungen an die Online-Händler sind hoch. So stiegen nicht nur die Ausgaben für Online-Marketing 2021 signifikant an: vor allem die IT steht seit Jahren täglich vor neuen Aufgaben und Problemen.

Aufgrund dieser Situation hat der Online-Shop Missforty (https://missforty.de/).de direkt nach seiner Gründung im Jahr 2019 mit der Entwicklung einer eigenen Softwarelösung begonnen. Zum Start hat sich das Unternehmen Missforty für den Marktplatz eBay.de entschieden und somit den Grundstein für seine vertrieblichen Aktivitäten gelegt. Schnell war sich das Unternehmen bewusst – wer im Onlinemarkt einen Wettbewerbsvorteil erreichen will, benötigt schnelle und effiziente Prozesse und eine ausgezeichnete IT. Aufgrund dieser Tatsache hat sich Missforty für den Verkauf von Damenmode von Heine und anderen bekannten Marken über das Dropshipping Konzept entschieden und wickelt alle Prozesse über die eigens entwickelte Managementsuite ab.

Unter Dropshipping versteht man das sogenannte Streckengeschäft. Dabei liefert der Hersteller seine Ware direkt an den Endkunden ohne auf Marktplätzen oder in seinem eigenen Shop als Verkäufer aufzutreten. Viele Hersteller haben den Vorteil von Dropshipping erkannt und bauen das Streckengeschäft systematisch aus. Das Konzept Dropshipping ist in Asien und Amerika weitverbreitet, Deutschland findet langsam Zugang zu dem Konzept.

Doch welche Anforderungen sind nötig für den Hersteller und den Verkäufer, um Dropshipping erfolgreich zu betreiben?

Hersteller, die sich für das Dropshipping Konzept entscheiden, stellen im ersten Schritt den Artikeldatenaustausch sicher, wie zum Beispiel die Artikelbeschreibung und Produktbilder. Dieser Datenaustausch lässt sich in der Managementsuite von Missforty über eine einfache CSV Datei erreichen. Auch das Bestandsupdate sichert die eingesetzte Software von Missforty, damit sind die Artikel in der korrekten Stückzahl verfügbar.

Verkäufer, welche mit Dropshipping arbeiten, sind für die Kundenkommunikation und die Artikelpräsentation verantwortlich. Hierzu gehört die Weiterleitung der Bestellung an den Hersteller, die Übertragung der Sendungsnummer an den Kunden sowie sämtliche Marketingaktivitäten. Die Darstellung auf den gewünschten Marktplätzen wie eBay, Check24 läuft über die Managementsuite, es werden zeitgleich mehrere hundert Artikel mit der Funktion „syncen“ platziert.

Schnell ließen sich weitere Hersteller für das Dropshipping Konzept begeistern, so dass Missforty heute Damenmode (https://missforty.de/mode-auf-rechnung/), Schuhe und Dekoration (https://missforty.de/deko-silber/)verkauft. Missforty betreibt neben seinem eigenen Online-Shop, Präsenzen auf eBay.de und Check24.

Für das Jahr 2022 plant Missforty den Rollout der eigenen Softwarelösung für andere B2B Kunden. Missforty ist als erfahrener Partner im Bereich Dropshipping der erste Ansprechpartner wenn es um die Verbindung von Herstellern und Händlern geht.
Kontaktanfragen von B2B Partner unter: kontakt@missforty.de
Der Missforty Blog (https://missforty.de/blog-fuer-frauen-ab-40/) hat sich ebenfalls zu einem hervorragenden Marketing-Instrument entwickelt.

Missforty.de ist ein Online-Shop für Damenmode und Dekoration und richtet sich an Frauen ab 35.
Neben hochwertiger Damenbekleidung von bekannten Marken zählt edle Silberdekoration zum Angebot. Missforty wurde 2019 von Carolin Handschuh-Lindhorst gegründet.

Kontakt
missforty germany
Carolin Handschuh-Lindhorst
c/o Grosch Postflex #1353 Emsdettener Str. 10
48268 Greven
0163 4827595
kontakt@missforty.de

Hasselwander-PR

PR-Neuigkeiten: Das individuelle Partnernetzwerk

Share
Published by
Hasselwander-PR

Recent Posts

BITMi unterstützt „28 for all“

Ein 28. Regime für alle EU-Unternehmen Die Kampagne steht für ein 28. Regime, das alle…

1 Monat ago

„Eiszeit – ein Essay“

Peter Egli analysiert die Menschheitsgeschichte und wagt einen Blick in die Zukunft Zug, 2026 -…

1 Monat ago

MaBiS-Hub kommt: Frühzeitiges Handeln zahlt sich aus

So lassen sich Reputationsverlust und Vertragsstrafen vermeiden (Bildquelle: PTA GmbH)Mannheim, 17. März 2026. Die Energiebranche…

1 Monat ago

Balance 580X: Vitel vertreibt neuen Enterprise-Router von Peplink

Multi-Gigabit-Router für skalierbare Netzwerke mit High-Speed-Verbindungen und hohen Bandbreiten Balance 580X von PeplinkUnterschleißheim/München, 17. März…

1 Monat ago

Hühner halten im Wohngebiet: Welche Regeln gelten?

ARAG Experte Tobias Klingelhöfer über Aspekte bei der privaten Hühnerhaltung ARAG Experte Tobias Klingelhöfer über…

1 Monat ago

Immobilien-Experte Oliver Fischer begeistert über 200 Teilnehmer in Bochum: „Der erste Deal ist der wichtigste“

Bochum - Am Samstag, den 14.03.2026, setzte Oliver Fischer, einer der profiliertesten Akteure im deutschen…

1 Monat ago